资讯
当前位置:首页>文博动态
文旅部公布名单|国博开新展|辽宁发现燕秦汉长城
来源:晋宁郑和纪念馆  时间:2025-11-12 14:05:05.0

2025年6月12日

综合

■  文化和旅游部办公厅关于公布2025年全国美术馆青年策展人扶持计划初评入选项目名单的通知

■  “2024全国文物修复案例宣传展示活动”结果揭晓

博物馆

■  “琉光璃彩——淄博琉璃艺术展”在中国国家博物馆开幕

■  清代五体书法将在山东博物馆首次系统展出

■  6月14日,金沙遗址博物馆门票半价!

■  陕西省非遗体验中心正式对外开放

考古

■  辽宁新发现7处燕秦汉长城遗迹

■  泉州发现罕见明代早期木构建筑

文化和旅游部办公厅关于公布2025年全国美术馆青年策展人扶持计划初评入选项目名单的通知

日前,文化和旅游部官网发布《文化和旅游部办公厅关于公布2025年全国美术馆青年策展人扶持计划初评入选项目名单的通知》。共有30个项目通过2025年全国美术馆青年策展人扶持计划初评。

2025年全国美术馆青年策展人扶持计划

初评入选项目名单

(排名不分先后)

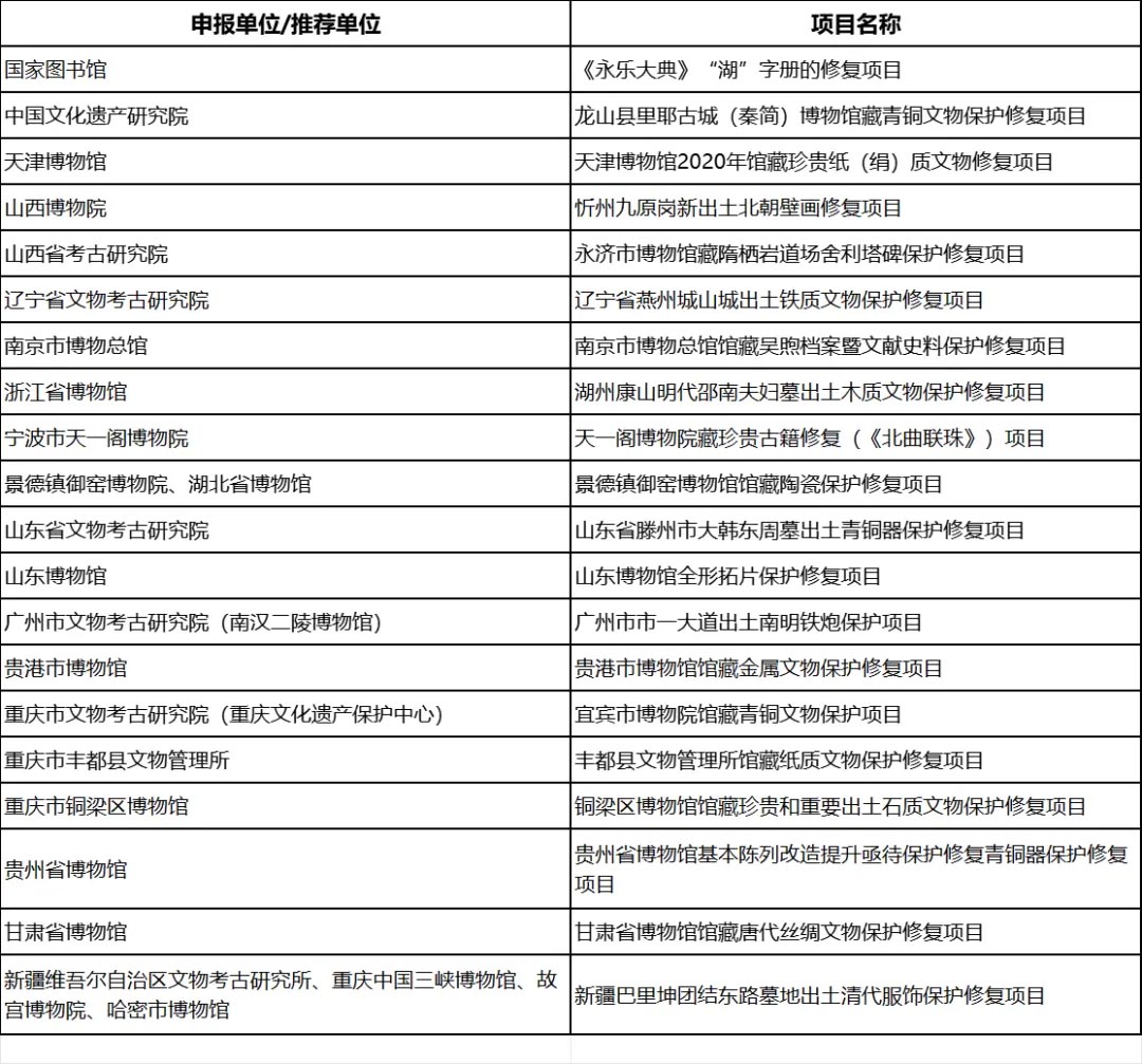
“2024全国文物修复案例宣传展示活动”结果揭晓

近日,由中国文物报社、中国文化遗产传播中心、中华文明展示传播联盟主办,北京天图设计工程有限公司协办的 “2024全国文物修复案例宣传展示活动”终评会在北京举行,云南省博物馆馆藏纺织品文物保护修复项目等荣获十佳项目。

终评会由13名专家组成评议委员会,听取入围终评项目代表的现场汇报,实名投票产生“2024全国文物修复案例宣传展示活动十佳项目”和20个“2024全国文物修复案例宣传展示活动优秀项目”。

2024全国文物修复案例宣传展示活动十佳项目名单(按行政区划排序)

2024全国文物修复案例宣传展示活动优秀项目名单(按行政区划排序)

(中国文物报)

“琉光璃彩——淄博琉璃艺术展”在中国国家博物馆开幕

6月10日,“琉光璃彩——淄博琉璃艺术展”在北京中国国家博物馆开幕。该展通过180余件(套)古今琉璃佳品讲述中国古代琉璃艺术的诞生发展、中国传统琉璃制作技艺的精妙绝伦和设计加工的匠心独运,以及新时代淄博琉璃匠人的传承创新,展现中国琉璃传统工艺的赓续传承与当代转化。图为参观者观看琉璃凤冠,该凤冠是以明孝端皇后凤冠为原型的琉璃制品。(中新社)

清代五体书法将在山东博物馆首次系统展出

“五体”,即汉字书法的五种核心形态:古朴典雅的篆书、端庄厚重的隶书、正大严谨的楷书、风流蕴藉的行书、奔放写意的草书。它们共同构成了中国书法艺术的璀璨星河。

6月14日,山东博物馆“馆藏清代五体书法展”将开幕。展览精心挑选了五十余件馆藏清代名家的书法作品,其中,6幅作品均为首次展出。这不仅仅是一场书法艺术的盛宴,更是一次沉浸式触摸清代社会文化脉搏的深度体验。(中新网)

6月14日,金沙遗址博物馆门票半价

每年6月的第二个星期六,是国家设立的文化和自然遗产日。6月14日即将迎来2025年文化和自然遗产日,今年文物和文博系统的主题是“让文物焕发新活力 绽放新光彩”。围绕今年的主题,金沙遗址博物馆将推出门票半价优惠政策以及一系列丰富多彩的文化活动。

陕西省非遗体验中心正式对外开放

2025年“文化和自然遗产日”非遗宣传展示陕西省主会场活动10日在陕西省文化馆曲江馆区开幕。当日,陕西省非遗体验中心也在主会场活动中正式对外开放。

据了解,2025年“文化和自然遗产日”非遗宣传展示陕西省主会场活动,共设置陕西省非遗体验中心开馆、传承人绝活才艺展演、非遗文创市集等六大板块活动。

陕西省非遗体验中心正式对外开放。阿琳娜 摄

陕西省非遗体验中心也在当日正式对外开放。主题展览分为“秦蕴、秦艺、秦工、秦风”四大部分和“秦创区”“精品区”“文创区”“研学区”“临展区”五个功能版块,近2000件展品精彩呈现了陕西非遗的厚重底蕴与时代风华,生动展现了陕西非遗保护传承发展的创新成果。(中新网)

辽宁新发现7处燕秦汉长城遗迹

近日,调兵山市在第四次全国文物普查第二阶段取得突破,通过遗址复查、分析采集遗物,研究发现了位于南城子山城、孤山子等地的7处燕秦汉时期的长城障城、望堠、烽燧、墙体、堑壕遗迹。这一研究发现不仅首次确认了调兵山市存有早期长城遗迹。

南城子山城发现较早,2007年5月26日,被批准为第七批省级文物保护单位,当年的考古调查根据山城保存至今的遗迹及采集的陶片,确定其为青铜时期文化遗址。

在“四普”第二阶段,调兵山将“燕秦汉辽东长城调兵山市区段调查研究”列为攻关项目。

调兵山市南城子山城中的多处遗迹和地表遗物表明,这里恰是青铜时期遗址在燕秦汉时期被改造利用的古辽东长城的一部分。

调兵山文旅部门组成了联合考古队,本着科学、严谨的态度对新发现的燕秦汉长城遗迹进行详细调查、检验。经进一步勘察,发现燕秦汉长城遗迹的南城子山城位于调兵山市晓南镇泉眼沟村正西方向、S103公路线西约1700米处的高山之巅。西毗沈阳法库县冯贝堡乡(山体西半部已被采石场劈毁),东临铁岭县蔡牛乡,属“两市三县交界”之地。城址中心点海拔高程308.6米,地势险要。山城北窄南宽,南北通长约450米,东西最宽处(南城址中部横切线)约80米,残存周长在千米左右。山城可分为南、北两部分,其中南城址平面呈椭圆形,四周筑有环形墙堑,中央为一凸起的烽燧、望堠墩台遗址。现场勘察,南城址显然是在原土著文化城址基础上后筑的。

在南城址的北向山脊线上,新确认一座保存完好的瞭望、烽燧墩台遗址;在城址和墩台之间的边缘线及北缓坡半山腰处,新发现两道防御性墙堑体(内壕外墙);在南城址的东南向山脊线上1、2号山头,分别发现一座微型圆角方形石筑障城(周长百米)和一墩烽燧址。在这些障塞设施地表和断面,采集到战国中期夹砂红陶碎片。

李树林给出了判定南城子城址及附近障塞设施就是燕秦汉辽东长城历史文化遗存的3个依据:

第一,长城的设置必须要有完备的防御体系。从南城子山城规模分析,显然是一座长城区段上的中心性候城(候官所驻之城,屯有兵马戍守),并附设不同等级的障城、望堠、列燧及防御性墙堑体设施,这是中原长城文化与辽北地方土著文化城址的本质区别。

第二,长城的最大特点是线性遗存。从空间设置来看,南城子山城与附近的大台子烽燧、孤山子障城点点相望,视线可及,具有中国早期长城“点线式”障塞形制特征,完全符合《居延汉简》所载的“五里一燧,十里一障,卅里一堡,百里一城”置塞基本规律。

第三,根据现场采集的以夹砂红陶为代表的文化遗物,并对比河北易县燕下都(燕国中晚期都城)考古发掘出土的陶器文化分期,可断定南城子及相邻的障塞线上诸据点,包括以往考古发掘的邱台子城址(西汉望平县治),年代上当始筑于战国中期,与史籍文献所载的燕将秦开东拓时间、却胡千里事件高度吻合。

这次调查的又一个突破是,在以往认定大台子明代烽燧的底部四周发现了环壕遗迹,这是秦汉万里长城线上普遍存在的障亭类型,进一步印证了辽河西岸部分明代烽燧沿用了燕秦汉时期烽燧的史实。这次调研,首次确认了调兵山市存有早期长城遗迹,明确了长城在辽河西岸的地理走向,对于早期长城研究和文化遗产保护,具有重大的学术价值和现实意义!”(辽宁日报)

泉州发现罕见明代早期木构建筑

近日,泉州市安溪县第四次全国文物普查(简称“四普”)取得突破性成果:位于芦田镇三洋村银瓶山下的三洋宝峰岩,经实地勘察与文献考证,被确认为泉州罕见的明代早期木构建筑遗存。这座始建于南宋、现存主体为明代早期的古建筑,以完整的闽南传统形制、独特的构造工艺,为研究闽南地区古建筑技艺演变提供了珍贵的“活态标本”。

三洋宝峰岩坐落于芦田镇三洋村银瓶山脚下,从空中俯瞰,建筑群沿山势呈“口”字形分布,坐东北朝西南,顺地形阶梯而上。这座看似普通的乡间宫庙被茶田环绕,若非刻意寻访,很难发现其真容。

安溪县“四普”调查队队长王淑芳介绍,宝峰岩建筑占地面积468平方米,其布局严格遵循闽南传统“五间张两落大厝带护龙”形制,即五间张两落大厝,左右各带一组护龙。整体建筑由前埕、主座前落、主座回廊、主座后落、左侧护厝、右侧护厝等组成。前埕、前落、后落逐层抬升。

迈入正厅,四根粗硕的梭柱尤为震撼。这些木柱腹部隆起、上下收分明显,石柱础为素面覆盆式,柱础与柱顶石为一整块石材雕刻,呈现典型的明代早期特征。主座后落面阔五间,进深十一架梁,悬山仿歇山式屋顶。明间、次间步廊梁架与金柱内梁架风格、造型各异,金柱内梁架为“二通三瓜”,用材粗犷,造型质朴但规制严谨,与明代早期建筑特征高度吻合。

主座前落面阔五间,进深八架梁,悬山仿歇山式屋顶,脊饰为燕尾翘角,垂脊亦布置翘脊,并布脊牌装饰。梁架造型烦琐、细腻;主座回廊面阔三间,进深五架梁,悬山顶,脊饰为燕尾翘角,垂脊亦布置翘脊,并布脊牌装饰。护厝面阔六间,进深六架梁,悬山仿歇山屋顶,屋脊为叠砖平脊,保留清代重修格局。

普查中,芦田镇三洋村杨氏族人向安溪县“四普”调查队展示了族谱内容。杨氏族人介绍,其先祖杨明朱为唐僖宗时期进士,官至吏部少卿左侍郎,光启年间(885—888年)为避战乱迁居闽地。南宋初年,杨明朱次子杨进廉迁居三洋村,在银瓶山下竹树林盖屋居住。

据三洋杨氏族谱记载,该建筑始建于南宋绍兴二年(1132年),后屡有修葺;清乾隆丁酉年(1777年),尾洋派杨士区主持集资重修;清同治辛未年(1871年),前山境长房杨黎花主持集资重修;1982年,二房杨建象主持集资重修。

泉州市博物馆馆长黄明珍介绍,根据泉州文化遗产研究院对宝峰岩的调查、三维激光扫描,并结合当地的族谱、文献资料、人文调查,认定该建筑为明代中期嘉靖以前,“宝峰岩是闽南地区少见的几座明代早期建筑之一,为研究泉州地区古建筑技艺演变和我国古建筑科技提供了宝贵的实物资料”。

此前,学界普遍认为泉州保存较好的明代木构建筑为惠安的刘望海故居,宝峰岩的发现,将这一时限提前至少80年。据介绍,刘望海(1542—1617)故居位于惠安县中山北路(旧称北门头),为明万历二十九年(1602年)所建。

安溪县“四普”调查队表示,下一步,文物部门将依法登记公布宝峰岩为不可移动文物,挖掘其历史价值,使其得到更好的保护和传承。(泉州网)

来源转载自:博物馆头条

0874-7145089
xwwgs57@126.com
宣威市文化艺术中心
www.ynxwwb.com 未经授权,严禁转载 滇ICP备17006613号-1

滇公网安备 53038102530405号